BoddingtonsPower Controls logomast
home products about us contact us call us now on 01371 876543
Home > Product Listing > CX Power Factor Control Relay

CX and CXM Power Factor Control Relay
Power Factor Correction

Expertly engineered with quality components to provide long term reliability at reasonable cost.

CXM Power Factor Control Relay with multimeter CX Power Factor Control Relay

CXM Power Factor Relay

6 or 12 Steps with Multi-Meter (any intermediate steps selectable)

CX Power Factor Relay

6 or 12 Steps without Multi-Meter (any intermediate steps selectable)


No c/k setting required – automatic selection of required kvar, unequal steps possible

Data Transmission via RS 232

Low Power Factor Alarm with volt free contacts on all relays at no extra cost

LED (not LCD) Display of PF and number of steps in circuit

Manufactured in the UK with full technical telephone support for Power Factor Correction

5 ... 1200 secs adjustable switching time per step

Over temp. alarm contacts 30/35/40/45 deg.C for cooling fan control option L

kVAr output per step constantly measured and stored in memory

Contactor switching counter for each step stored in memory

Automatic disconnection of faulty capacitor steps (e.g. welded contactor)

5 year guarantee from invoice date against faulty parts or assembly

Can be branded with your name if required

Can be switched sequentially (last in first out) for tuned filter banks

Adjustable load reversal setting –fast in slow out for rapidly changing reactive loads

Self selection of CT ratio either 5 Amp or 1 Amp according to measured current

Two target power factor correction settings possible option L

4 quadrant operation for import/export of reactive load

The CX and CXM Power Factor Correction products are shown above. Both are in a case 144 x 144 with a depth of 38mm. The CX Power Factor Controller is the result of over 25 years experience in the design and manufacture of power factor correction products. As microprocessors become smaller and more powerful, so they provide more andmore useful features at lower cost. This enables the CXM multi meter version to be accommodated in thesame case at very small extra cost. Behind the nameplate, which can carry your company's name if required, you will find the heart of the CX - the microprocessor function switch. Technical features of the Relay are best described by examining each function switch position. Each position is set at the factory, but can be altered by the user if required. Factory settings are shown below in bold.

function
switch
position
Power Factor Correction Function + - Control Effect
0 Relay out of circuit % settings of defective capacitor steps can be adjusted between 10 ... 60% of nominal kvar stored in memory after first energisation

Factory Setting 10%

1 Selection of target Power Factor Adjustable from 0.70 lag to 0.90 lead

Factory Setting 1.0

2 Switching step time delay Adjustable 5 ... 1200 secs

Factory setting 40 secs

3 Relay in Automatic Mode. System Power Factor displayed on LED. On CXM version U-I-P-S-Q-F displayed
4 Relay in manual mode Switches steps in/out H (Hand) will show in display alternately with system, PF
5 Step Limit Switch Limits the number of steps to be switched
6 Shows any defective capacitor steps Enables you to scroll through each step to see which – if any – are defective
7 Contactor Switch Operation Counter Enables you to scroll through each contactor and examine the number of times it has switched
8 Comparator of Actual kvar of each step to kvar when originally installed Scrolls through each step to check how the actual kvar per step (L) compares with the value when first installed (F)
9 Activation/De-activation of Alarms 0= Alarms de-activated
1= Automatic re-set once the alarm situation is rectified
2= Alarm is stored and displayed on LED
3= Alarm stored on display is cancelled by holding + for at least 5 secs
A

Where two target p.f. tariffs are available

The two PF different settings 1-2 can be selected

1= Normal PF Target
2= Second PF Target

Factory Setting = 1

B

A-Symmetrical step switch time

Useful to reduce contactor wear on rapidly fluctuating kvar loads. Quick in /Slow out. The switch out time selected in 2 above will be extended by the factor selected when switching out

Varies ratio of switch in/out time for each step

Factory setting = 1

(Equal time delay for in/out)
Adjustable 1 ... 99

C

Lock Out time Controller. Used on rapidly fluctuating loads, to reduce contactor wear. This time is added to the switch time selected in 2 above when kvar load reversal rapidly occurs

Adjustable from 1 ... 254 secs. For extended lock out time

Factory setting = 30 secs

D Only used on the Multi-Meter Version CXM
To set the C.T ratio
Set CT Ratio on CXM Version only

Factory Setting = 100

E Only used on the Multi-Meter Version CXM
To set the V.T ratio
Set VT Ratio on CXM Version only

Factory Setting = 1

F Allows de-commissioning of the self select programme, so as to achieve LIFO ( Last in First Out) for tuned filter circuits

Auto = self select std setting

1111= Last in First Out sequential switching for Eaut = Instrument measures on single phase

E111 = LIFO for single phase measurement

FACTORY DEFAULT SETTINGS IN BOLD PRINT

DIP Switch Over Temperature Fan Control

Behind the nameplate there are two DIP switches to set the threshold over temperature. These can be set to close a 5 Amp contact at 240V 50Hz to operate a cooling fan. The selectable temperatures are 30-35-40-45 deg. C.

CXM Multi-Meter Version

As shown in the picture above, the difference between CX and CXM is that CXM has the +/- keys on the front ofthe relay to enable you to scroll through the values (U)Volts-(I)Amps-(P)kw-(S)kva-(Q)kvar -(F)Hz., in addition tothe normal PFC control relay operations.

The function switch, which controls the relay settings, is still retained behind the nameplate to inhibitunauthorised meddling.

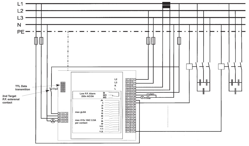
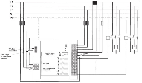
Wiring Diagram CX and CXM Power Factor Relay

Wiring Diagram CX and CXM Power Factor Relay
Home > Power Factor Control Relay/Relays and Monitoring > CA/CB Power Factor Control Relay